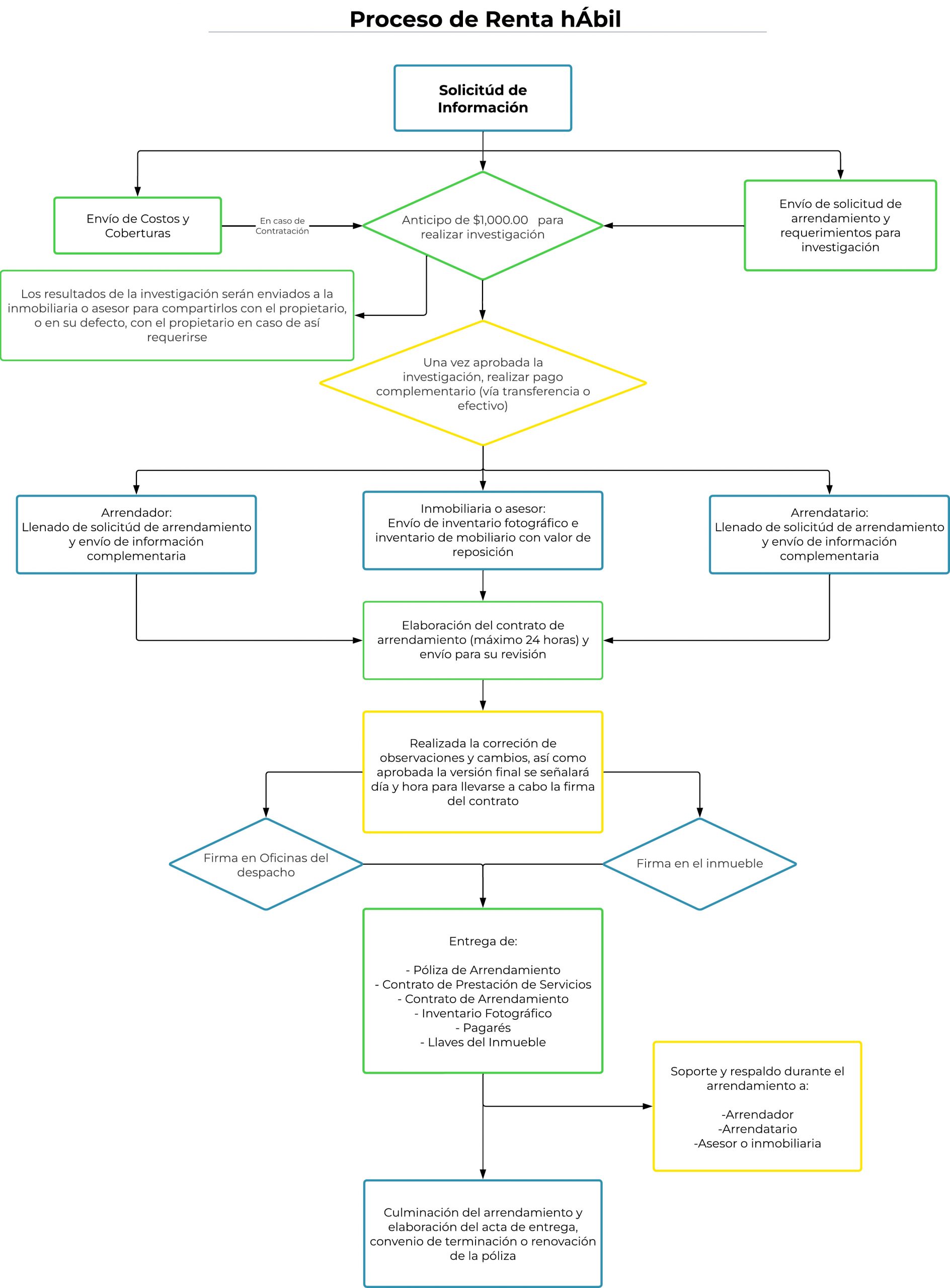
El siguiente diagrama muestra el proceso de contratación de nuestras coberturas, tu trámite podría estar listo en máximo 72 horas si se cuenta con toda la información para la elaboración del contrato de arrendamiento Conoce Nuestras Coberturas Conoce Nuestros Costos